关于开展“AI赋能教师教学力提升与智慧课程建设”培训工作坊活动的通知
各院部:
为助力我校深度开展人工智能时代的教学创新,更好地掌握和运用雨课堂智慧教学平台(AI版)的功能,清华大学学堂在线公司将与我校合作开展《雨课堂AI智慧教学平台专题系列培训》。本次培训将聚焦AI技术在教学中的应用,满足教师在不同教学场景下的需求。为方便教师熟悉和运用平台的新功能,现将培训的具体安排通知如下:
一、时间地点
时间:2025年4月10日 13:30-16:30
地点:模拟医院8250智慧教室
二、参会对象及报名方式
1.45岁以下中青年骨干教师
因场地限制和工作坊培训要求,本期限报50人,各院部分配名额如下:

2.报名链接:AI赋能教育教学系列培训报名表
https://kdocs.cn/l/csaGzL4OFcok
3.报名截止时间:4月10日早9:00
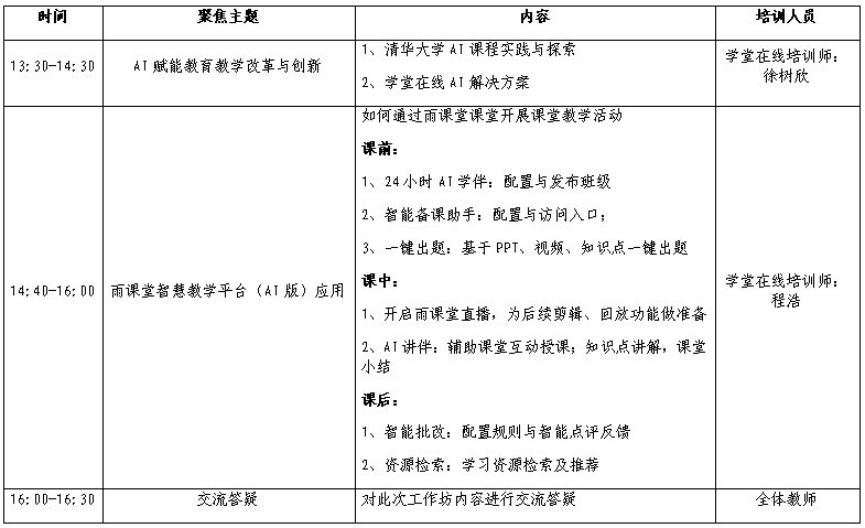
三、培训主题、主要内容及培训目标

四、学习要求
需携带笔记本电脑参加,并准备尽量多的教学相关素材及内容(PPT课件、电子教材、教学视频、录课视频、课外学习配套视频等)。请老师们预先给笔记本电脑充满电,培训提前十分钟到场,培训期间保持手机静音或关机。
教务处
2025年4月9日